genuinequality

Download free music MP3s on genuine quality, the world’s largest online music catalogue, powered by your scrobbles. Free listening, videos, photos, The world’s largest online music catalogue, powered by your scrobbles. Free listening, videos, photos, stats, charts, biographies and concerts. stats, charts, biographies and concerts.

Tuesday, September 10, 2024

Proto Pedal PCB Build Guide

Here are the build notes for my Proto Pedal PCB Design. Warning! I strongly recommend using old or second hand equipment for your experiments.  I am not responsible for any damage to expensive instruments! If you are new to electronics, …
Read on blog or Reader
Site logo image Simple DIY Electronic Music Projects Read on blog or Reader

Proto Pedal PCB Build Guide

By Kevin on September 10, 2024

Here are the build notes for my Proto Pedal PCB Design.

Warning! I strongly recommend using old or second hand equipment for your experiments.  I am not responsible for any damage to expensive instruments!

If you are new to electronics, see the Getting Started pages.

Bill of Materials

  • Proto Pedal PCB (GitHub link below)
  • 1x MCP6002 dual opamp.
  • General Resistors: 1x 300Ω, 2x 1K, 3x 4K7, 1x 10K, 4x 100K, 2x 1MΩ.
  • 1% Tolerance Resistors: 3x 4K7, 1x 300K.
  • 1x 500KΩ pcb mount potentiometer.
  • Ceramic capacitors: 1x 270pF, 5x 6n8, 3x 100nF.
  • Electrolytic capacitors: 3x 4u7, 2x 200uF.
  • 2x LEDs.
  • 1x 4-way pin header socket.
  • Pin headers
  • 3x jumpers.
  • 2x PCB mount std jack (1/4") stereo or mono jack sockets (see photo).
  • 1x 3PDT "stomp" switch (see photo).
  • Optional: 1x 8-way DIP socket.

Additional components for the 5V power supply circuit:

  • 1x LM7805 regulator
  • Electrolytic capacitors: 1x 10uF, 1x 100uF.
  • 1x slider switch (2.54mm pitch).
  • 1x 2.1mm barrel jack socket.
  • 1x 2-pin header and jumper.

If the board is to be powered from a microcontroller on the breadboard area then the power supply circuit can be omitted.

Note: The footprints for the jack sockets are the wrong way round, but I'll show how some patch wires need to be applied shortly.

Build Steps

Taking a typical "low to high" soldering approach, this is the suggested order of assembly:

  • All resistors.
  • DIP socket (if used).
  • Disc capacitors.
  • LEDs.
  • 4-way header socket.
  • Pin headers
  • Electrolytic capacitor.
  • Jack sockets.
  • Potentiometers.
  • Stomp switch (see the note about the wiring below).
  • Patch wires for the jacks.

As there are a number of different values for resistors and capacitors extra care is required to ensure the right values go in the right places.

The two 1% resistors are highlighted below. These are required for better accuracy for the PWM output option.

Here are some build photos.

Note in my first build I soldered on the electrolytic capacitors before the headers. It is actually a lot easier to do this the other way round! I recommend soldering the pin headers first.

If you know you're adding the power supply then it is worth adding those components as you go. This first build shows a board with no power supply (left) and one with (right).

Important: if the patch to adjust the wiring of the 3PDT switch is being used, then the track on the top of the board has to be cut prior to soldering on the switch!

Once everything else is complete, some patch wires are required on the jack sockets to correctly hook them up to the pedal as shown below.

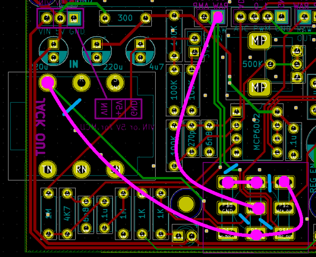
3PDT Alternative Wiring

As mentioned in the design notes, I was actually planning on using a slightly different wiring for the 3PDT "stomp" switch in order to implement the "true bypass" option.

This can still be achieved on this board by applying the following patch prior to adding components.

The blue lines show where a trace has to be cut. There are two on the underside of the board (which an alternative option on top) and one (only) on the top. Any top traces have to be cut prior to soldering down the stomp switch.

The four magenta lines show additional wiring that is required to reimplement the true bypass once the tracks have been cut.

I've not tested this patch yet. For now, I'm just going with the PCB "as is".

Testing

I recommend performing the general tests described here: PCBs.

To test the input stage requires a signal and ideally an oscilloscope. The input signal vs the signal at the "ADC" pin header can be checked to verify the following:

  • That a signal isn't passed through when the bypass switch is activated (LED off).
  • That a signal is passed through when the bypass switch is not activated (LED on).
  • That the potentiometer can be seen to adjust the gain up to a maximum of almost 5V peak to peak.
  • When the 3V3_IO jumper is off, the ADC signal is DC biased by 2.5V.
  • When the 3V3_IO jumper is on, the ADC signal is DC biased by around 1.7V.

Note: Once the jack sockets have been patched with wires, then if there is no jack plugged into the OUT socket, activating the bypass will GND the signal at the IN jack. That isn't idea but it is probably something I can live with for now.

Important: At the time of posting I haven't tested the PWM output stage. It's on the "todo" list.

PCB Errata

There are the following issues with this PCB:

  • The breadboard footprint should have solder mask over the adjoining pads between the holes.
  • The two standard jack sockets are mounted back to front.
  • As mentioned, the wiring for the 3PDT switch is sub-optimal, but probably ok (see design notes).

Enhancements:

  •  It would have been useful to highlight the 1% resistors on the silkscreen.

Find it on GitHub here - tbd.

Find the application and usage notes here - tbd.

Closing Thoughts

Despite the issues, I'm actually really pleased with how this has come out. I've only just started to put together the various options for how this can be used, so I expect there will be additional errata come out as I realise the other mistakes I've made, but so far (switch issue not withstanding) this seems to be manageable.

It is annoying that the jack footprint wasn't obvious which way round it should go, although I can see how the silkscreen does sort of relate to the layout of the socket. What is annoying is that I hadn't realised that the signal track was going to (obviously with hindsight) the connector of the socket that makes contact with the shield.

But I think this will be a useful platform as it stands for further experimentation now, but I can't imagine anyone else being interested with it until the issues have been fixed.

I'll update this post once I've actually put something together to allow me to properly test the PWM output stage.

Kevin

Comment
Like
You can also reply to this email to leave a comment.

Simple DIY Electronic Music Projects © 2024.
Manage your email settings or unsubscribe.

WordPress.com and Jetpack Logos

Get the Jetpack app

Subscribe, bookmark, and get real‑time notifications - all from one app!

Download Jetpack on Google Play Download Jetpack from the App Store
WordPress.com Logo and Wordmark title=

Automattic, Inc.
60 29th St. #343, San Francisco, CA 94110

Posted by BigPalaceNews at 1:57 PM
Email ThisBlogThis!Share to XShare to FacebookShare to Pinterest

No comments:

Post a Comment

Newer Post Older Post Home
Subscribe to: Post Comments (Atom)

Search This Blog

About Me

BigPalaceNews
View my complete profile

Blog Archive

  • January (50)
  • December (72)
  • November (95)
  • October (105)
  • September (112)
  • August (116)
  • July (96)
  • June (100)
  • May (105)
  • April (95)
  • March (131)
  • February (111)
  • January (104)
  • December (98)
  • November (87)
  • October (126)
  • September (104)
  • August (97)
  • July (112)
  • June (113)
  • May (132)
  • April (162)
  • March (150)
  • February (342)
  • January (232)
  • December (260)
  • November (149)
  • October (179)
  • September (371)
  • August (379)
  • July (360)
  • June (385)
  • May (391)
  • April (395)
  • March (419)
  • February (356)
  • January (437)
  • December (438)
  • November (400)
  • October (472)
  • September (460)
  • August (461)
  • July (469)
  • June (451)
  • May (464)
  • April (506)
  • March (483)
  • February (420)
  • January (258)
  • December (197)
  • November (145)
  • October (117)
  • September (150)
  • August (132)
  • July (133)
  • June (117)
  • May (190)
  • January (48)
Powered by Blogger.